网站首页
走进红十字会
工作动态
红十字事业
红十字知识
政策法规
爱心捐赠
下载中心
联系我们
今天是:
当前位置:
网站首页
>
通知公告
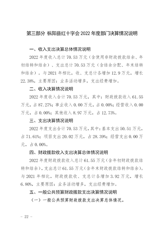
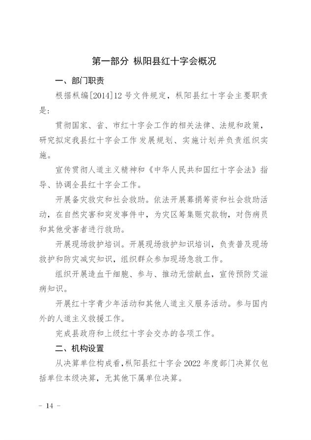
枞阳县红十字会2022年部门决算
发布时间:2024-05-06 来源:枞阳县红十字会 被阅读数:
次